| নং | শিরোনাম | সেবার ধাপ | কার্যকলাপ |
|---|---|---|---|
| | |||
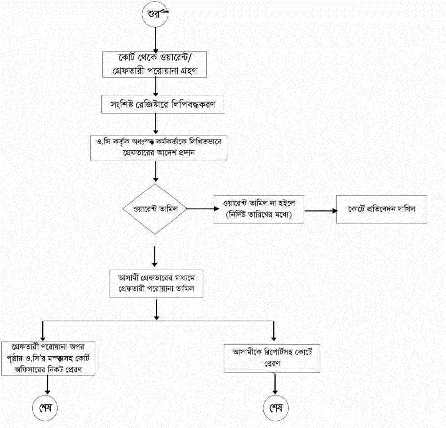
| ১ | ওয়ারেন্ট তামিলের প্রসেস ম্যাপ | দেখুন | |
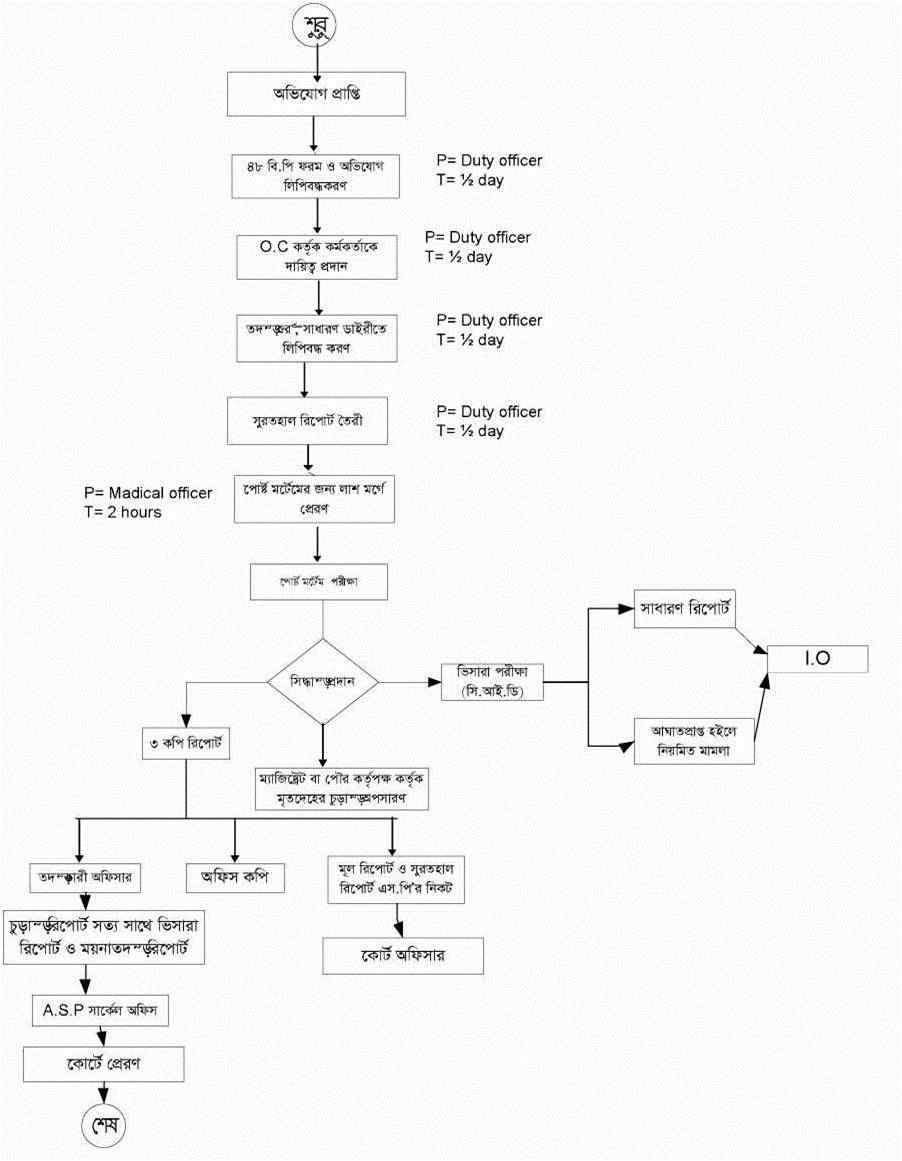
| ২ | মার্ডার কেসের রিপোর্ট তৈরীর প্রসেস ম্যাপ | দেখুন | |
| ৩ | কেস ডাইরির প্রসেস ম্যাপ | দেখুন | |
| ৪ | এজাহারের প্রসেস ম্যাপ | দেখুন | |
| ৫ | আগ্নেয়াস্ত্র জমা রাখার প্রসেস ম্যাপ | দেখুন | |
| ৬ | মামলা তদন্তের প্রসেস ম্যাপ | দেখুন | |
| ৭ | সাধারণ ডাইরি করার প্রসেস ম্যাপ | দেখুন | |
| ৮ | নন এফ আই আর প্রসেস ম্যাপ | দেখুন |